
Rare earth materials are a hot button topic these days. They’re important for everything from electric vehicles to defence hardware, they’re valuable, and everyone wishes they had some to dig up in their backyard. Lithium, too, is a commodity nobody can get enough of, with the demand for high-performance batteries grows each year.
When a material is desirable, and strategically important, we often start thinking of ways to conserve or recycle it because we just can’t get enough. In that vein, researchers have been developing a new technique to recover rare earth metals and lithium from waste streams so that it can be put back to good use.
Get It Back
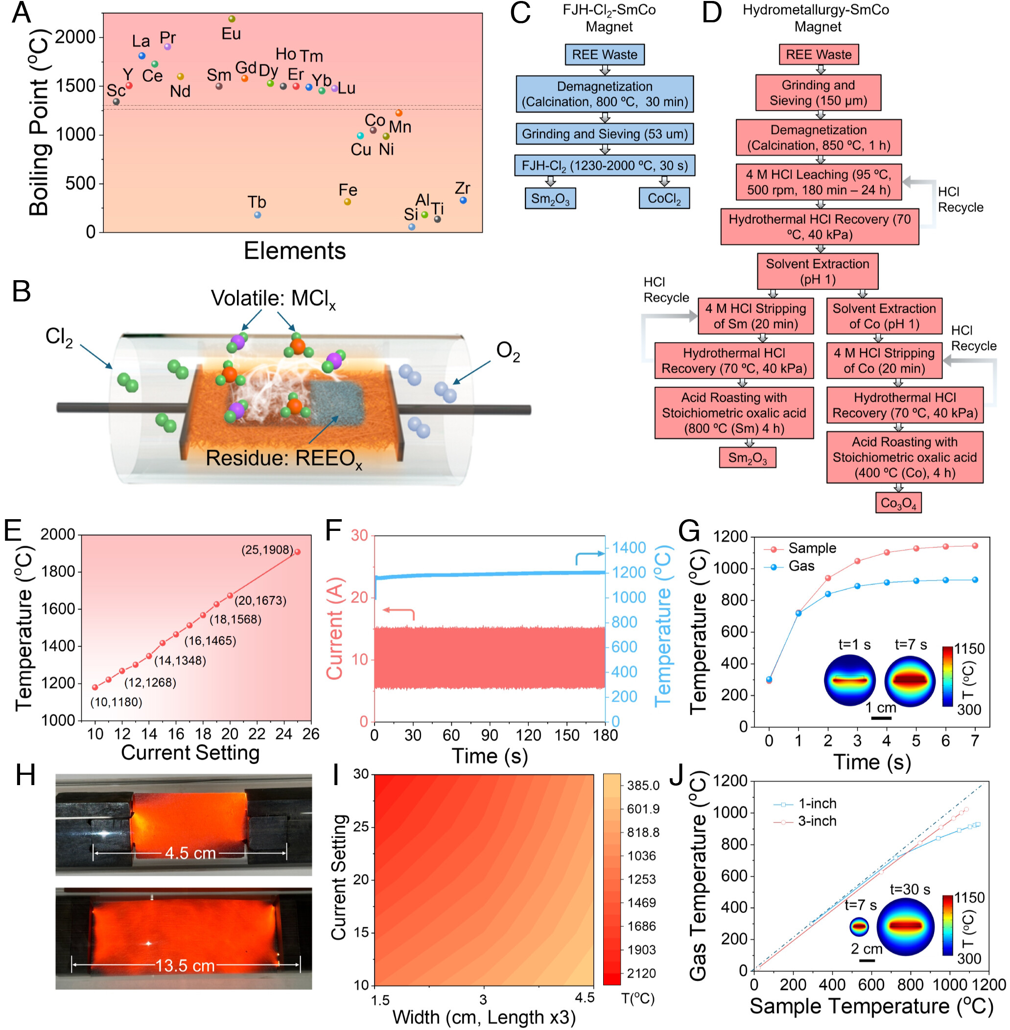
Enter the technique of flash joule heating. The method is relatively straightforward, in concept at least. It involves a high energy discharge from a capacitor bank, which is passed through a sample of material to be recycled or refined. The idea is that the rapid energy discharge will vaporize some components of the sample, while leaving others intact, allowing the desired material to be separated out and collected in a straightforward and economically-viable manner. It does this in a manner rather contrary to traditional techniques, which often involve large amounts of water, acids, or alkalis, which can be expensive and messy to dispose of or reprocess to boot.

Researchers from Rice have developed this technique to recycle rare earth metals from waste magnets. Imagine all the magnets that get thrown away when things like hard drives and EV motors get trashed, and you can imagine there’s a wealth of rare earth material there just waiting to be recovered.
In this case, the high-energy discharge is applied to waste magnet material in an effort to vaporize the non-rare earth components that are present. The discharge is performed in the presence of chlorine gas, which would chlorinate materials like iron and cobalt in the sample, removing the volatile elements and leaving the rare earth elements behind in solid form. Laboratory experiments were able to refine the material to 90% purity in a single step.

As per the research paper, lifecycle analysis suggested the technique could reduce energy use by 87% compared to contemporary hydrometallurgy recycling techniques, while also reducing greenhouse gas emissions in turn and slashing operating costs by 54%.
The technique can also be applied to separate lithium from spodumene ore. It’s an abundant material, particularly in the United States, and improved ways to process it could increase its value as a source of lithium. When it comes to processing spodumene with flash joule heating, the discharge of electric current makes the lithium in spodumene available to react with chlorine gas. The rapid heating causes the vaporized lithium to form lithium chloride which can be bled off, while other components of spodumene like aluminium and silicon compounds remain behind. It’s basically the opposite of the rare earth recovery method.
As outlined in the research paper, this method achieved recovery of lithium chloride with 97% purity and a recovery rate of 94% in a single step. It’s also a lot simpler than traditional extraction methods that involve long periods of evaporating brine or using acid leeching techniques. Indeed, the laboratory rig was built using an arc welder to achieve the powerful discharge. Other researchers are examining the technique too and achieving similar results, hoping that it can be a cleaner and more efficient method of recovery compared to traditional hydrometallurgy and pyrometallurgy techniques.

These methods remain at the research stage for the time being. Pilot plants, let alone commercial operations, are still a future consideration. Regardless, the early work suggests there is economic gain to be had by developing recycling plants that operate in this manner. Assuming the technique works at scale, if it makes financial sense and recovers useful material, expect it to become a viable part of the recycling industry before long.