
Some kind of continuity beeper has been a standard piece of gear since the dawn of electronics. Sure, you probably have an ohm meter, but sometimes you don’t care about the actual resistance. You just want to know whether something connects or doesn’t, especially with a PCB trace or a cable. But what if your beeper could tell you more? [Nick Cornford] asks and answers that question with a beeper that lets you estimate resistance via pitch.
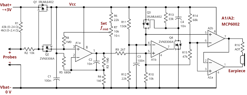
The circuit is relatively simple. A short to ground causes a voltage divider to produce a fraction of the battery voltage and a FET to conduct that fractional voltage to a VCO via a high-gain amplifier. The VCO converts voltage to frequency, and an audio amplifier feeds it to the speakers.
The two amplifiers and the VCO require two dual op-amp chips. The original schematic sends the output to some relatively high-impedance headphones. To drive more practical ones, the circuit can drop one op amp and use another FET and a separate battery.
Of course, you have many design choices, especially for the audio amplification. There are plenty of VCO circuits, or you could probably substitute a small microcontroller with an A/D converter and PWM output. Yes, you can also make a VCO with a 555.
VCOs are common because they are at the heart of PLLs.