
For those born with certain types of congenital deafness, the cochlear implant has been a positive and enabling technology. It uses electronics to step in as a replacement for the biological ear that doesn’t quite function properly, and provides a useful, if imperfect, sense of hearing to its users.
New research has promised another potential solution for some sufferers of congenital deafness. Instead of a supportive device, a gene therapy is used to enable the biological ear to function more as it should. The result is that patients get their sense of hearing, not from a prosthetic, but from their own ears themselves.
New Therapy

There are a number of causes of congenital deafness, each of which presents in its own way. In the case of OTOF-related hearing loss, it comes down to a genetic change in a single critical protein. The otoferlin gene is responsible for making the protein of the same name, and this protein is critical for normal, functional hearing in humans. It’s responsible for enabling the communication of signals between the inner hair cells in the ear, and the auditory nerve which conducts these signals to the brain. However, in patients with a condition called autosomal recessive deafness 9, a non-functional variant of the otoferlin gene prevents the normal production of this protein. Without the proper protein available, the auditory nerve fails to receive the proper signals from the hair cells in the ear, and the result is profound deafness.
The typical treatment for this type of congenital hearing loss is the use of a cochlear implant. This is an electronic device that uses a microphone to pick up sound, and then translates it into electrical signals which are sent to electrodes embedded in the cochlear. These simulate the signals that would normally come from the ear itself, and provide a very useful sense of hearing to the user. However, quality and fidelity is strictly limited compared to a fully-functional human ear, and they do come with other drawbacks as is common with many prosthetic devices.
The better understanding that we now have of OTOF-related hearing loss presented an opportunity. If it were possible to get the right protein where it needed to be, it might be possible to enable hearing in what are otherwise properly-formed ears.

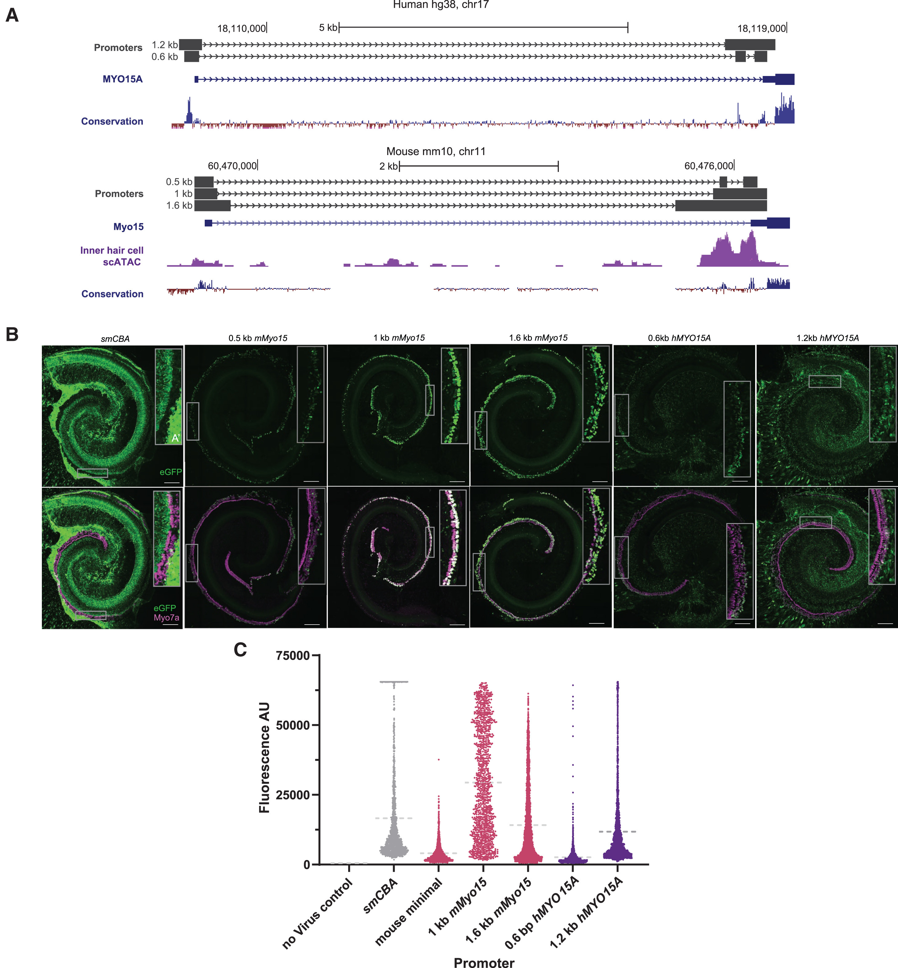
The treatment to do that job is called DB-OTO. It’s a virus-based gene therapy which is able to deliver a working version of the OTOF gene. It uses a non-pathogenic virus to carry the proper genetic code that produces the otoferlin protein. However, it’s no good if this gene is expressed in just any context. Thus, it’s paired with a special DNA sequence called a Myo15 promoter which ensures the gene is only expressed in cochlear hair cells that would normally express the otoferlin protein. Treatment involves delivering the viral gene therapy to one or both ears through a surgical procedure using a similar approach to implanting cochlear devices.

An early trial provided DB-OTO treatment to twelve patients, ranging in age from ten months to sixteen years. eleven out of twelve patients developed improved hearing within weeks of treatment with DB-OTO. Nine patients were able to achieve improvements to the point of no longer requiring cochlear implants and having viable natural hearing.
Six trial participants could perceive soft speech, and three could hear whispers, indicating a normal level of hearing sensitivity. Notably, hearing improvements were persistent and there were some signs of speech development in three patients in the study. The company behind the work, Regeneron, is also eager to take the learnings from its development and potentially apply it to other kinds of hearing loss from genetic causes.
DB-OTO remains an experimental treatment for now, but regulatory approvals are being pursued for its further use. It could yet prove to be a viable and effective treatment for a wide range of patients affected by this genetic issue. It’s just one of a number of emerging treatments that use viruses to deliver helpful genetic material when a patient’s own genes don’t quite function as desired.