
If you read about Hall effect sensors — the usual way to detect and measure magnetic fields these days — it sounds deceptively simple. There’s a metal plate with current flowing across it in one direction, and sensors at right angles to the current flow. Can it really be that simple? According to a recent article in Elektor, [Burkhard Kainka] says yes.
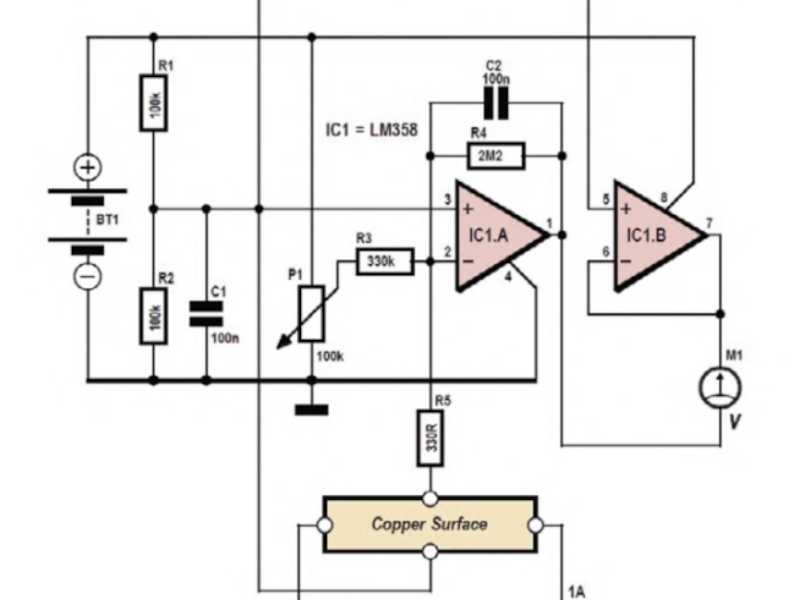
The circuit uses a dual op amp with very high gain, which is necessary because the Hall voltage with 1 A through a 35 micron copper layer (the thickness on 1 oz copper boards) is on the order of 1.5 microvolts per Tesla. Of course, when dealing with tiny voltages like that, noise can be a problem, and you’ll need to zero the amplifier circuit before each use.
The metal surface? A piece of blank PCB. Copper isn’t the best material for a Hall sensor, but it is readily available, and it does work. Of course, moving the magnet can cause changes, and the whole thing is temperature sensitive. You wouldn’t want to use this setup for a precision measurement. But for an experimental look at the Hall effect, it is a great project.
Today, these sensors usually come in a package. If you want to know more about the Hall effect, including who Edwin Hall was, we can help with that, too.