
Today, creating a ground-breaking video game is akin to making a movie. You need a story, graphic artists, music, and more. But until the middle of the 20th century, there were no video games. While several games can claim to be the “first” electronic or video game, one is cemented in our collective memory as the first one we’d heard of: Pong.
The truth is, Pong wasn’t the first video game. We suspect that many people might have had the idea, but Ralph Baer is most associated with inventing a practical video game. As a young engineer in 1951, he tried to convince his company to invest in games that you could play games on your TV set. They didn’t like the idea, but Ralph would remember the concept and act on it over a decade later.
But was it really the first time anyone had thought of it? Perhaps not. Thomas Goldsmith Jr. and Estle Ray Mann filed a patent in 1947 for a game that simulated launching missiles at targets with an oscilloscope display. The box took eight tubes and, being an oscilloscope, was a vector graphic device. The targets were physical dots on a screen overlay. These “amusement devices” were very expensive, and they only produced handmade prototypes.
Between 1952 and 1961, computers were coming into their own. In the UK, a man named Douglas used the CRT display of EDSAC to play naughts and crosses — also known as tic-tac-toe to Americans. Interestingly, the display was sort of “bit mapped” as it showed the bits in one of the machine’s mercury delay lines. The program featured an algorithm-driven computer player that was capable of beating humans.
Meanwhile, in 1958 at Brookhaven National Laboratory, Willy Higginbotham used an analog computer and an oscilloscope to allow two people to play “tennis” against each other. There was no computer player, but still. You can see a video below. The machine didn’t survive, but the Lab built a replica in 1997.
By 1961, MIT had Spacewar running on a DEC PDP-1, which became fairly famous. However, it would take Ralph Baer — remember him? — to bring the game into your home.
In 1966, he revisited his old idea and had built seven prototype games by 1968, aided by $2,500 from his employer and a couple of engineers. The resulting “brown box” game (so called because the final prototype had a simulated wood case created using brown tape) was shopped around until Magnavox decided to produce it. By the way, Baer would go on to also invent Simon and a few other games, but that’s another story.
1972: A Game Odyssey
Magnavox liked the brown box and signed a deal to produce a game based on it. In May 1972, Odyssey hit store shelves. By today’s standards, it wasn’t much. Just one or two paddles and a moving dot. Graphics and color were plastic overlays on your screen. Check out those controllers in the promotional video below.

In a year, the box sold 69,000 units. By 1975, there were 350,000 out in the world. The $99.95 price was high for those days. They did some test marketing with the system, then called Skill-O-Vision, and decided to add some generic board games that seemed pretty pointless. If you wanted the shooting game that was part of the prototypes, that was extra.
It is hard to remember how unusual the idea of hooking something up to your TV was in the early 1970s. If you read the announcement in the February 1973 issue of Popular Electronics, you’ll see they explain about the antenna-game switch and note that it is “safe for youngsters.”
Oh, and if you are under a certain age, you might have to stretch your imagination of what an 18-inch TV looks like. It was a different world and arcades in those days had electromechanical devices like pinball machines, bowling machines, and very rare games that had real electronics in them.
Pong?
You might notice that the video doesn’t mention Pong. The reason? While what we call Pong was one of the 12 games on the Odyssey, it wasn’t called that. That name was from Atari and Nolan Bushnell (who later started Chuck E. Cheese).
Bushnell wanted to create electronic games after working while in college for an amusement park where he’d seen electromechanical arcade games. He set out with a partner, Ted Dabney, to form a company to create a game similar to Spacewar. Called Computer Space, it arrived in amusement parks and similar venues in 1970 with the help of partner company Nutting Associates.
The game was a commercial flop. However, Bushnell wanted to try again. He hired Allan Alcorn. Here’s where the story gets strange.
The goal was to build a driving game for Bally, but Alcorn had no experience with games. Bushnell claims that he had played tennis on a PDP-1 in college and decided to get Alcorn to create a tennis game as a warm-up project. However, there is considerable evidence that Bushnell had, in fact, seen the Magnavox Odyssey and was looking to copy it.
Whatever the truth is, a prototype Pong game wound up in a local bar late in 1972, about three months after the Odyssey was on store shelves. It was such a hit that the coin acceptor filled up in only a few days.
Bushnell originally shopped the game to Bally, where he wanted to use it to fulfill his existing contract, and to Midway. However, once he realized it was a hit, he decided Atari should produce it themselves. He told Bally that Midway didn’t want it. Then he told Midway that Bally didn’t want it. As a result, both declined to buy the machine. A few months later, Atari started producing Pong arcade games for sale.
Back Home

Atari realized they could tap into the same market as the Odyssey and set out to build a home system using a custom LSI chip, which — in those days — cost quite a bit to produce (about $50,000 then; $388,000 today). Code named Darlene, the device was ready by late 1974. Sears ordered 150,000 rebranded as “Sears’ Tele-Games” and sold them for $98.95. You’d have to drop an extra eight bucks for the AC power adapter.
This led to Magnavox suing Atari. Atari capitulated and struck a deal to be considered a licensee for $1.5 million and other concessions.
During the same time, Magnavox was also feeling the pinch of production costs. The box, which had cost $37 to produce, was up to $47, and there was no appetite for raising the $100 price tag. To make it more affordable, they also turned to integrated circuits (the original was full of discrete devices and was entirely analog).
Chips for the Win
Magnavox used Texas Instruments to develop a chip set for its new 1975 games. TI developed more advanced chips, and by combining chips, you could make new kinds of games. By 1976, TI began selling these parts to the general public. However, they would ultimately not succeed because another company had arguably done a better job: General Instruments.

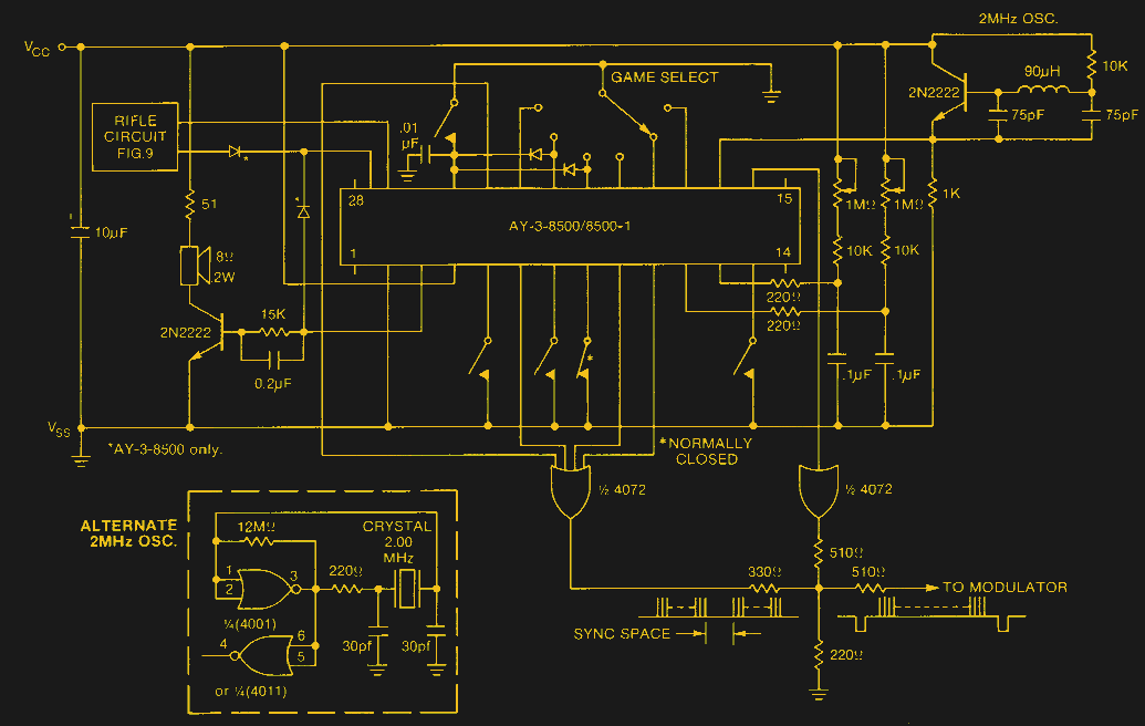
General Instruments created the single-chip Pong game. The AY-3-8500 was nearly everything you needed to create a Pong game. In fact, it could also play soccer, squash (one or two players), and two rifle games, with the right equipment. You could add a few components to get color and a few more to get four players instead of two.
These chips were cheap and made it extremely simple to create a workable video game. If you had a way to sell them, this was the answer. Coleco was the first, but not the last, to be a customer. We’ve heard there were over 200 products from the era that utilized the IC, including the Odyssey 2000 and 3000, Radio Shack’s TV Scoreboard, and Sears’ Hockey Pong. The chips were also popular among hobby builders. Prior to that, it was a big project to make even a simple game (like the one on page 61 of the November 1972 Popular Electronics magazine).
The AY-3-8500 wasn’t, however, the only game in town — no pun intended. National Semiconductor had its own entry into the market. MOSTek was another entrant. They all played the same basic games with a bouncing ball and some controllers. None of these could stand against General Instruments’ momentum. We saw one of these recently in one of the many little-known attempts to cash in on the video game craze.
A company called Universal Research produced the F4301 in 1976. It featured two tennis-like games, as well as two unique car racing games. This helped it a bit, but it was still no match for the simple designs possible with the General Instruments devices. Even TI finally threw in the towel and produced a clone of the General Instrument chip.
There were so many of these made that they are still easy to find and use. Even on a breadboard. Can’t imagine how you’d do this without a chip? Simulate it.
The Future
Who could have imagined where games on video screens would go? In 1978, Space Invaders hit the arcade scene. But that’s an entirely different subject.